
【文/财圈社&道哥说车 麻建宇】2026年开年,沃尔沃在全球多个市场发起了一项召回计划,原因为车辆搭载的高压电池存在缺陷。美国NHTSA报告显示,召回车辆问题电芯的供应商为山东吉利欣旺达动力电池有限公司(山东吉利欣旺达)。
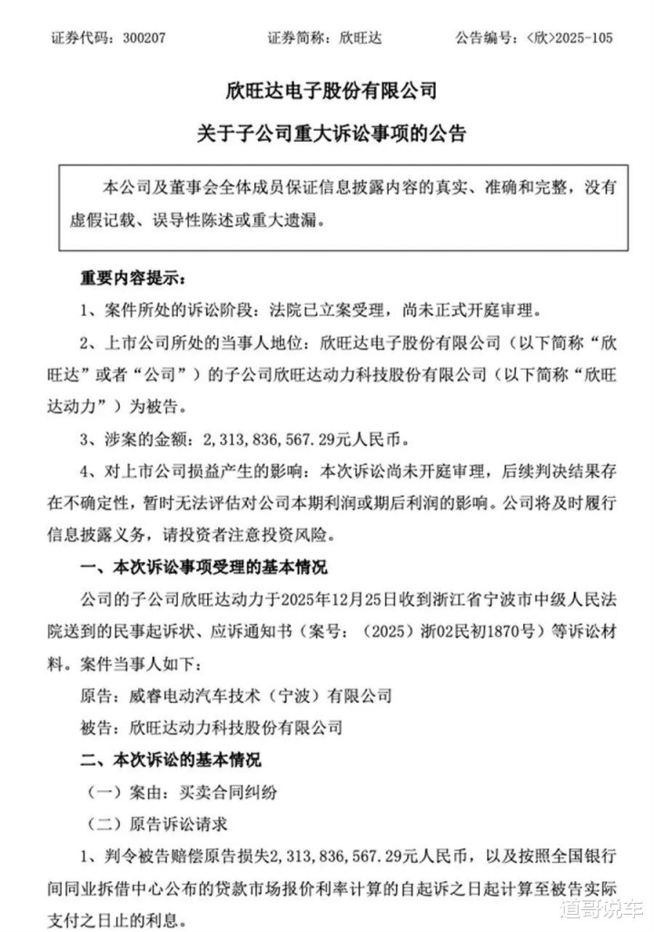
由此,欣旺达再度成为行业关注焦点。去年末,欣旺达一纸公告,已经掀起一轮舆论风暴。彼时,欣旺达子公司欣旺达动力,因2021~2023年交付的电芯被指存在质量问题,被吉利系威睿电动起诉,索赔金额高达23.14亿元。

据九派新闻报道,欣旺达董事长王威就沃尔沃召回事件回应称,涉事的电池组本身并不是由欣旺达供货——相关产品是由沃尔沃系统内工厂提供的。电芯也是由吉利和欣旺达的合资公司生产(即山东吉利欣旺达动力电池有限公司),其中欣旺达占股很少,只有30%。
但前有23亿元索赔诉讼压顶,后有沃尔沃召回漩涡,欣旺达显然正在面临压力测试,更让市场对其电芯质量产生了疑问。有关欣旺达电芯质量,不具名车企人士对《财圈社&道哥说车》表示,“不好说,质量不稳定”;某动力电池行业专家则对《财圈社&道哥说车》编辑表示,它们在给很多跨国车企配套,应该不会太差。
值得关注的是,欣旺达的压力测试,正在引发行业警醒。不具名动力电池行业专家对《财圈社&道哥说车》编辑表示,这可能是行业的缩影,企业锂电池如果质量不过关,很快就会在市场端暴露出来,并为此买单。“锂电池企业必须要有足够的能力保证质量和安全,不然迟早被市场淘汰”,他说。
双重压力测试 沃尔沃大概率会启动质量索赔
去年12月26日,吉利旗下负责三电系统的威睿电动已经起诉欣旺达,索赔金额高达23.14亿元人民币,指出其在2021年6月至2023年12月间供应给极氪001的电芯存在质量问题。
所谓屋漏偏逢连夜雨,2026年开年,欣旺达又与沃尔沃的召回事件扯上了关系。据相关报道,沃尔沃已经在澳大利亚、美国等多个国家宣布召回不同批次的沃尔沃EX30,召回原因直指高压电池存在过热风险、存在缺陷等问题。
前有23亿天价索赔,后有沃尔沃召回事件漩涡,欣旺达正在面临前所未有的压力测试。数据显示,2021年至2024年,欣旺达实现扣非归母净利润分别为5.28亿元、8.04亿元、9.73亿元和16.05亿元,威睿电动的索赔金额已经相当于欣旺达两年的净利润。

有关威睿电动带给欣旺达的压力,不具名动力电池行业专家对《财圈社&道哥说车》编辑表示,肯定会很艰难,具体要看后续的诉讼进展。值得关注的是,其提到,沃尔沃召回之后,大概率也会启动质量索赔。也就是说,欣旺达可能会面临双重压力。
尽管欣旺达董事长王威回应称,电芯也是由吉利和欣旺达的合资公司生产的(即山东吉利欣旺达动力电池有限公司),但其中欣旺达占股很少,只有30%,一旦沃尔沃提起质量索赔,其一样会面临相应的压力。
可能会“无辜”的欣旺达 行业的新警示
事实上,汽车厂商起诉动力电池供应商早有先例,2021年,LG新能源因电池缺陷,对现代汽车和通用汽车两家公司进行赔付,金额高达178亿元;2021年3月,因为电池缺陷存在起火隐患,北汽集团召回3万余辆电动汽车,这批汽车的电池供应商孚能科技主动参与了召回计划,并承担召回费用3000万至5000万元……
至于欣旺达会不会进行赔付,则需要看后续的诉讼进展,以及其是否真的“无辜”。不具名动力电池行业专家对《财圈社&道哥说车》编辑表示,所有锂电池都存在“锂枝晶生长”的可能,这是锂离子电池电化学反应的基本原理。而批次质量问题,可能是品控的原因或者是配方过于追求能量密度等。

“电池出问题的最可怕之处就是原因过于复杂”,上述专家表示。针对威睿电动的诉讼,欣旺达也曾表示:“作为电芯供应商,我们已对同款电芯进行了大量测试,目前采用自主设计的电池包系统提供给其他客户,尚未出现任何质量问题。”在公告后的一份沟通会纪要中,欣旺达也明确表示,电池包质量问题源于威睿的整包设计或滥用(如BMS控制不当、热管理缺陷)。
也就是说,究竟是电池供应商的“产品质量缺陷”,还是整车厂的“系统集成失职”,目前都无法断定。但对于行业来说,欣旺达所处的双重压力测试,正是对动力电池企业以及整车企业的新警示——提高对动力电池的质量把控,否则代价可能超乎想象。值得关注的是,在这一连串的风波中,欣旺达早已锁定尴尬地位。
“觉得受伤的还是理想汽车”,一位行业人士对《财圈社&道哥说车》表示。据悉,理想i6此前曾面临交付问题,欣旺达本是理想汽车加快交付节奏的助手,如今……欣旺达也将因这些风波陷入尴尬境地——如何向他的客户和用户解释自己有没有问题。
配资论坛开户,炒股配资平台查询,股票配资炒提示:文章来自网络,不代表本站观点。