
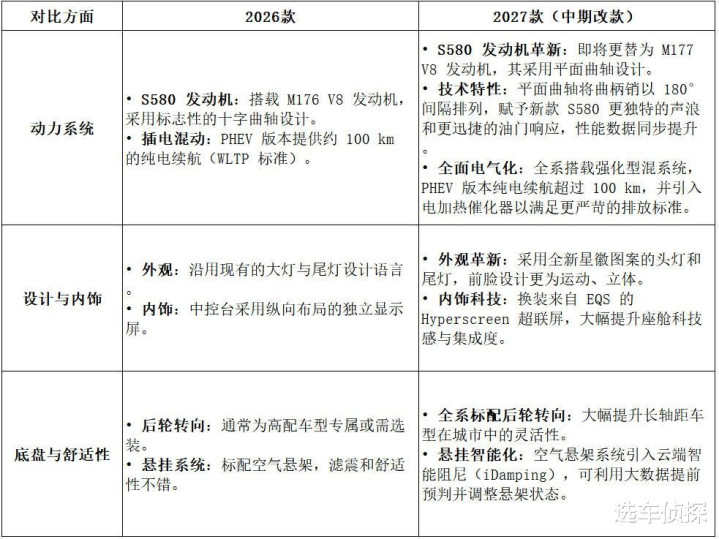
动力系统对比
设计对比
底盘和乘坐感受对比
在豪华轿车领域,奔驰S级一直是代名词一般的存在,2027款奔驰S级将是当前一代车型的中期大改款版本,从设计、动力到底盘都有明显的改变。



动力系统对比
奔驰为2027款S级全系更换了新的动力系统,相比老款,基本都是EVO升级版本,基础的S450和S500车型搭载直列六缸发动机,代号M256 Evo,这台3.0T涡轮增压发动机的扭矩增加了40Nm,达到600Nm,新增超增压功能,可在全油门加速时短暂将扭矩推至640Nm,快速变道超车更轻松。

其中S580车型的变化更大,搭载新款的4.0T V8发动机。这款代号M177 Evo的动力单元采用了源自AMG GT Black Series的平面曲轴设计,彻底改变了老款V8发动机的声学特性与响应速度,简单来说,老款V8轰隆隆的煮水声消失不见,新款V8声音更尖,不过也少了一份奔驰的辨识度,平面曲轴优化了点火顺序,还通过重新设计的进排气端口和喷射系统,在提升动力的同时降低油耗。功率和扭矩分别为530马力和750Nm,增加34马力和50Nm。
除了燃油版,2027还还引入了S580e插电混动版本,将六缸发动机与电机相结合,综合输出增加74马力,WLTP纯电续航超过100公里。所有汽油车型均配备了颗粒捕捉器和加压油箱,而柴油版本的OM 656 Evo发动机则引入了电加热催化转化器,降低冷启动后的污染物排放。

设计对比
2027款S级保留了老款的车身比例,侧面的变化并不大,因为更换车门和翼子板等大型车身面板成本高,所以主要的变化集中在前脸,新的星徽式头灯也是奔驰的家族式设计,简单来说,三叉星越多,车辆的级别越高。S级每组大灯内集成两组微型三叉星徽日间行车灯,更大的进气格栅采用垂直的造型,配合重新设计的运动风格保险杠。


车尾的差异主要也是车灯,里面有三个三叉星造型的灯光,与前大灯形成呼应。奔驰甚至在新车伪装上刻意留出开口,提前展示灯光中的三叉星徽元素。

内饰设计也有明显的改变,相比2026款的独立纵向中控屏,2027款采用从纯电EQS下放的Hyperscreen曲面屏。这块将仪表盘、中控屏与副驾娱乐屏整合于一体的玻璃面板,增加了座舱的科技感。但奔驰并未完全追随触控潮流,中控台保留了必要的实体按键,包括发动机启停按钮,方向盘也更新了按键模组,增加音量调节实体拨杆。

底盘和乘坐感受对比
如果说设计是S级的外在气质,那么底盘则是内在灵魂,许多买这款车的用户都有专门的司机,更多时间坐在后排。

相比2026款,中期改款版本的机械结构并没有变化,保留了前双叉臂后多连杆全独立悬挂,但后轮转向系统首次成为全系标配,基础版本提供4.5度转向角,也可以选装10度的转向角。对于车长超过5.3米的长轴距S级,能直接将转弯直径减少近2米,在狭窄的道路中掉头更轻松。新款重新调校了空气弹簧的响应特性,以及减震器的阀门逻辑,过滤更多的路面细微起伏。

E-Active电控液压主动车身控制系统也重新调校,以每秒1000次的频率扫描路面,单独控制每个车轮的减震力道,抵消车身侧倾与俯仰。相比2026款,中期改款的版本更智能,有一定的预判能力,每一辆搭载新系统的奔驰车都会匿名上传行驶数据,当你驾驶2027款S级驶近同一路段时,车辆会提前接收这些数据,主动预调减震器状态。

这意味着车辆能“预见”前方百米处有一个被前车标记过的坑洼,提前做好准备。这种基于群体智慧的系统是奔驰的新思路,但理论上来说,要有足够多的奔驰车经过,数据才会更精准。

选车侦探观点:2027款奔驰S级是中期大改款车型,如今大部分竞争对手都转向了SUV车型,雷克萨斯LS即将停产,奥迪A8前景未明,奔驰则坚定了旗舰轿车的路线,动力系统更新,V8发动机大改,同时设计和底盘更新,但总体变化并不大,尤其在如今竞争激烈的辅助驾驶领域,奔驰依旧落后。大家觉得新款S级怎么样?欢迎讨论。
配资论坛开户,炒股配资平台查询,股票配资炒提示:文章来自网络,不代表本站观点。